北京交通运输职业学院:五大专业群自主招生
2019-03-25 17:27:04 来源:财商网 评论:0 点击:
学院简介
北京交通运输职业学院是北京市交通委直属的唯一公办全日制普通高等职业院校。学院为首都综合交通体系建设培养了大批高素质应用型技术和管理职业人才,形成了鲜明的交通职业教育特色。学院是北京交通职教集团的核心院校,与北京市交通行业大型国有集团公司(公交集团、地铁公司、首发集团、轨道建管公司、祥龙集团、市政路桥集团等)及世界知名企业紧密开展校企合作,采用订单式培养模式,毕业生本专业高对口就业率和高待遇。在市教委和交通委的指导下,学院借助国际合作办学平台,引进德国德累斯顿工业大学职业本科课程,为学生可持续发展拓展了广阔的空间。
近年来,学院先后获得 “黄炎培职业教育奖”、北京市创新创业教育改革示范高校、北京市“一带一路”国家人才培养基地项目校等称号,并于今年年初入选北京市 “特色高水平”职业院校建设名单。
变化及亮点
两增两免:即有新增市场急需的专业+增加免试条件范围;两免是有免试;免收考试报名费。
北京交通运输职业学院的交通专业特色极为鲜明。学院今年自主招生人数计划700人,自主招生设置有免试政策,同时免收考试报名费。根据北京企业发展的规律新增新能源汽车技术(汽车智能技术)、汽车车身维修技术(二手车鉴定与评估)、网络营销(交通新媒体管理)、大数据技术与应用(交通大数据)、工程造价(市政路桥订单班)5个专业。加大了新能源汽车技术相关专业方向,原有特斯拉汽车订单班,是特斯拉北京唯一授权订单班,今年增加了计划数。
今年仍然有免笔试和免试入学政策,并且增加了——星级志愿者的免试认定。
不符合学院免试条件的考生也完全不用担心,复试面试比重占比70%,我们更看重学生的综合能力。
对于有“读本”愿望的学生,可以通过“专升本”考试,进入北京联合大学或北京建筑大学继续完成两年的本科学习。
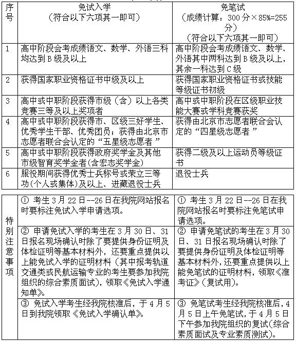
免试条件
特别提示:未取得免试入学资格的考生,均须参加复试
推荐专业介绍
城市轨道交通运营管理(北京地铁订单班)
本专业的毕业生可沿着“站务员→综控员→值班站长→站长→站区长”或“站务员→综控员→行车调度员”的职业路径向上发展。
本专业经教育部批准,与北京地铁公司合作,是全国首批城市轨道交通运营管理专业“现代学徒制”试点单位。采用校企订单班联合培养模式,人才需求量大,就业优势明显,专业对口率高,就业稳定,职业发展空间大。
专业核心课程有:城市轨道交通行车组织、城市轨道交通客运组织、城市轨道交通车站设备、城市轨道交通运营安全、城市轨道交通AFC系统及票务管理、城市轨道交通客运服务等。
新能源汽车技术(特斯拉汽车订单班)
本专业是北京市教委认定的首批“特色高水平骨干专业”,本方向是特斯拉公司在北京唯一授权的订单培养方向。本专业教师全部经过特斯拉培训认证,学生全部为订单式培养,依据与特斯拉(Tesla)公司共同签署的合作协议,共同培养汽车售后专业技术服务与管理人员。
主要核心课程有:自动驾驶技术、特斯拉(Tesla)电源及控制技术、特斯拉(Tesla)电机及控制技术、特斯拉(Tesla)整车控制技术等。
学生就业时可获得高压电工、英语水平测试、计算机等级证书,还可获得高含金量的相关合作品牌的技术等级证书、机动车检测维修士、机动车检测维修师等职业资格证书;学生在校期间可参加市级、国家级技能大赛,本专业历年参加国家级比赛成绩居于全国前列。预计学生毕业一年后,薪资水平6000元/月以上。
民航运输(空中乘务)、民航运输(空港服务)
本专业重点学习民航礼仪、形体训练、民航服务英语、民航旅客运输、机场安全检查、民航国内客票销售、客舱服务、播音训练、民航地面服务等核心课程。重点培养有较高英语水平,具有灵活的协调和应变能力,熟练掌握民航服务理论和基本技能,适应民航企业发展需要,能从事国内外民航服务的复合型、技能型、应用型航空服务人才。
古建筑工程技术(古建修复与设计项目管理)
为文物保护、古建筑等企事业单位,培养传承中国古代建筑营造技术的紧缺专业人才,学生毕业后可在政府文物保护部门、古建筑设计单位、古建筑施工企业,从事工程管理、工程造价、古建筑与园林复原设计等工作。毕业生可沿着“项目管理员→专业工长→项目经理”的职业路径发展。经过3~5年的发展,能够在企业中成为管理与技术骨干,10--20年之后成为中国传统建筑非物质文化遗产传承人,直至成为古建行业骨干、专家。
专业核心课程;核心课程主要有:中国古代建筑史、古建筑制图、古建筑木结构营造技术、古建筑瓦石工程、古建筑油漆彩画技术、古建筑测绘、园林建筑设计、古建筑预算、古建筑施工技术与修缮管理等课程。
北京交通运输职业学院(公办)2019年自主招生计划
(计划数及报名考试时间、免试条件以北京市教委批示为准) 学制:三年
报名、考试、时间安排
1.注意事项:①要求报考城市轨道交通类专业、民航运输专业的考生双眼无色盲、色弱或弱视。
②要求报考城市轨道交通类专业、民航运输专业的考生均须政审合格且基本符合就业企业入职员工身体条件标准。
2.报名条件:已参加北京市2019年高考报名的考生
3.报考流程:
①网上报名:3月22日 8:00 ~ 3月26日 20:00 网址: www. bjjt.edu.cn 可以选报两个专业
②现场确认:3月30日 ~ 3月31日 8:30 ~ 16:00 地点:大兴校区 内容:交材料
③初试(笔试):4月5日(周五) 9:30 ~ 12:00 地点:大兴校区 内容:语数英选择题
④复试(面试):4月5日(周五) 13:00开始 地点:大兴校区 内容:综合素质面试考察
考生的专业倾向(即喜不喜欢该专业),专业素质测试考察考生的专业潜质(即适不适合该专业)。
4.考生总成绩(满分1000分) = 初试成绩(满分300分) + 复试成绩(满分700分)
联系方式
想要了解更多招生信息,请关注学院微信及网站,有任何疑问可以在QQ群或电话咨询我们专业的招生老师:
大兴校区(招生办)地址:北京市大兴区黄村清源路北 咨询电话:69204968,69232401
海淀校区地址:北京市海淀区西三旗悦秀路南口 咨询电话:82907413,82958860
通州校区地址:通州梨园镇云景东路90号 咨询电话:80882736
学院网站:www.bjjt.edu.cn
咨询QQ群号:117603824(2019高招群)
相关热词搜索:
上一篇:蒙牛:构建全球乳业共同体 助力世界粮食安全
下一篇:最后一页
评论排行
- ·河北医科大学第三医院邵德成擅自篡改伪...(625)
- ·中国当代名人书画院院士冯勇建(64)
- ·我们约会吧+ 陈文最新个人资料简介照片...(59)
- ·走进幸福9号:打造世界上赡养老人最多的...(29)
- ·黑龙江省林甸县公开倒卖教师职称黑幕曝光(21)
- ·《山东临沭党校一女嫁二男为哪般》续一(18)
- ·卡仙奴百分百识别骗子(17)
- ·魔力仙颜怎么样?魔力鲜颜水奇迹好用么?(14)
- ·擦一擦,小手一擦不再败家(12)
- ·圣象“新实木”地板遭起诉或赔200万元(11)
- ·北京市房山区长阳镇暴力拆迁(9)
- ·大连金州新区正信金安文化培训中心创新...(9)
- ·武威:熏醋厂不明气体“熏”翻两员工 ...(8)
- ·河北清河公安:一个被“休”了13年的听证会(7)
- ·国外留学归来 赫佳方芳回国发展事业(7)
- ·北京高校三校联合在黑龙江省单考单招通告(7)
- ·喜洋洋童装是骗子吗?一位90后妈妈的自...(7)
- ·学霸逆袭记(7)
- ·百度360搜索大战蓄势待发 用户何去何从(6)
- ·陕西兴平一燃气管道企业存在安全隐患违...(6)








